
Cours 5
Université de la Polynésie française
UE 6.7 Biostatistiques 2
Les observations sont indépendantes les unes des autres
La variance des résidus est constante
Les résidus suivent une distribution normale



Violation = une observation influence une autre
Ce sont des conséquences graves !

Variance constante

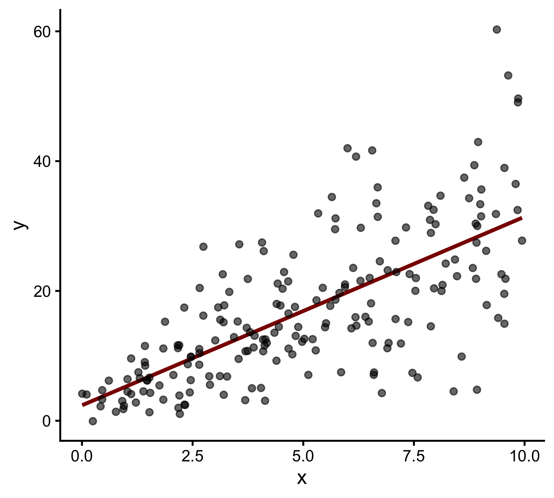
La variance augmente
\[ \begin{align} y_i &\sim \mathrm{Normal}(\mu_i,~{\color{#D81B60}{\sigma}}) \\ \mu_i &= a + b x_i \end{align} \]
Exemples
Conséquences

\[ \begin{align} y_i &\sim \mathrm{\color{#D81B60}{Normal}}(\mu_i,~{\sigma}) \\ \mu_i &= a + b x_i \end{align} \]
Exemples
Conséquences
Les hypothèses sont-elles violées ?
Puis-je me permettre d’utiliser lm() ?
Le paquet performance aide à décider :


Graphique Quantile-Quantile (QQ)
Les données environnementales réelles violent souvent au moins une de ces hypothèses
Au lieu de faire des tests non paramétriques (forçant les données en rangs, par ex. Wilcoxon, Kruskal Wallis, etc.), les modèles linéaires peuvent être étendus
Plus faciles à interpréter : les coefficients ont une signification biologique réelle
Nous modélisons les données réelles (grammes, mètres, comptages) au lieu des rangs (1er, 2e, 3e)
Les interactions (c’est-à-dire que l’effet d’une variable dépend d’une autre) sont possibles
Permettent les prédictions
Visualisations honnêtes avec IC et ampleur de l’effet
Les observations sont indépendantes les unes des autres
La variance des résidus est constante
Les résidus suivent une distribution normale
Modèles à effets mixtes
(paquet glmmTMB)
Structure de variance
(paquets nlme & glmmTMB)
Modèles linéaires généralisés (GLM)
=> cours suivant
TP 05